全能扫描仪高级版——将手机变身专业扫描仪,智能识别文档边框,自动矫正角度,快速生成高清电子文件,支持多格式保存与云端同步,是办公学习的效率利器!
全能扫描app简单使用教程
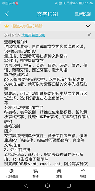
1、打开全能扫描仪app,选择需要扫描的类型,这里以文字扫描为例

2、点击文字扫描后,就可以对需要扫描的文字先进行拍照

3、拍照完成后,可以手动矩形框对照片中的文字进行区域选择,选择好后点击右上角“下一少”确认

4、稍等一会就可以扫描出文字了

软件亮点
表格识别:支持对表格和表单的识别,能够精确定位并智能解析表格中的文字,快速生成可编辑的Excel表格或保存为图片。
文件扫描:提供高清扫描服务,支持单张或多张文件及书籍的扫描,生成PDF扫描件,并允许调整色彩、亮度等参数。
证件扫描:支持身份证、银行卡、护照等多种证件的扫描识别,能以1:1比例生成电子复印件。
PDF转换:支持PDF与Word、Excel、PPT、图片等多种格式之间的相互转换,同时提供PDF签名、加水印、加密等功能。
拍照翻译:通过拍照即可实现即时翻译,支持多种语言的全文互译。
文档分类:自动保存并智能分类各种类型的文档(如文字、表格、扫描件、卡片、翻译结果),便于检索。
软件功能
扫描多页文档:支持扫描多页文档并管理。
快速批量扫描:可以批量连续扫描,无需等待处理,操作便捷。
自动切边:采用专业的图像处理算法自动裁剪图片。
图像增强:确保文档清晰可读。
生成PDF:提供预览并生成PDF的功能。
多尺寸PDF:提供超过10种PDF尺寸选择,包括自定义尺寸和自适应模式。
保存图像至图片库:方便地将处理完的图片保存到图片库中。
电邮:支持通过电子邮件发送文档或处理后的图片。
添加标题:可以为每一页文档添加标题并支持搜索。
自定义类别:设置可自定义的类别,便于文档管理和搜索。
多种浏览模式:支持列表、缩略图及按文档分类等浏览模式。
复制:支持文件复制功能,方便文档管理。
搜索:可以通过搜索文档标题、页备注等快速定位文档。
分享:一键分享功能,让文件随时传输给对方。
云服务:随时随地办公,提供云服务支持。
注意事项
为了获得清晰的扫描图,请确保在拍照时:
光线充足,尽量避免抖动;
尽量使图片占满拍摄屏幕;
确认文件平整且感光良好,使用暗色背景有助于最佳的文档边缘检测效果。
- 安卓版
- PC版
- IOS版


光环助手2025v5.42.6官方最新版手机工具立即下载
微店输入法v1.4.0 安卓版手机工具立即下载
vivo应用商店v9.15.61.0官方最新版手机工具立即下载
Freeme OS轻系统V3.1.0官方免费版手机工具立即下载
爱吾游戏宝盒安卓版V2.4.0.1手机工具立即下载
kingroot一键root工具v3.0.1.1109 最新pc版手机工具立即下载
云电脑appv5.9.9.1官方版手机工具立即下载
壁虎数据恢复安卓版V2.5.6官方版手机工具立即下载
我在大清当皇帝最新特别安卓版下载10.3.0.0
我在大清当皇帝HD10.3.0.0
三国杀3.8.2
三国杀传奇3.8.2
闪耀暖暖九游版v5.1.2182655安卓版
保卫萝卜3游戏正版v5.4.1安卓版
新浪微博app官方版v15.8.3官方最新版
有道手机词典for AndroidV11.0.1简体中文版
手机京东appv15.2.15安卓版
MOMO陌陌2022最新版本V9.18.1官方版
企业微信2022手机版官方版v5.0.0最新版
小红书app2024最新版v8.97.0安卓版



魔方影视去广告版v3.2.3安卓版立即下载
萝卜头文档纯净版去广告2.1.1立即下载
格子小说app下载安卓最新版v4.9.7.1官方版立即下载
最强小说下载器appv3.3.1安卓版立即下载
Niagara Launcherv1.14.6最新版立即下载
彩虹之家app免费下载2025官方版1.1立即下载
建行生活app官方版v3.3.1立即下载
opgg国内版官方版v7.1.14最新版立即下载
虎扑体育时事体育appv8.2.20.08221立即下载
okex.apk安装包v6.133.0android版立即下载
虎扑体育nba新闻v8.2.20.08221官方免费版立即下载
TapTapv2.84.9-rel#100100官方最新版立即下载
toptop游戏中心v2.84.13-rel.100400立即下载
TOPTOP安卓客户端v2.84.13-rel.100400立即下载
taptup下载官方正版2025最新版v2.84.13-rel.10040立即下载
taqtaq手机版(TapTap正版游戏)v2.84.13-rel.10040立即下载
tabtab下载安装官方版appv2.84.13-rel.100400安卓立即下载
全能电子书格式转换器APP最新版
APKMirror直装高级版
Evap Mail直装高级版
云雀播放器(Lark Player)高级版
SuperImage Pro直装高级版
气泡翻译直装高级版(Bubble Translate)
小肾魔盒app
超级多功能工具箱软件
无时间限制的云游戏app
游咔下载官方版最新版本
立即下载
手机工具
scene工具箱软件安卓官方最新版本
立即下载
手机工具
我在aiapp下载2025官方最新版
立即下载
手机工具
旋风免费加速器app安卓版
立即下载
手机工具
鸡乐盒v5.0版本
立即下载
手机工具
户籍猎手7.0版本最新版
立即下载
手机工具
鸡乐盒7.0无广告最新版
立即下载
手机工具
迅雷av下载2024官方版
立即下载
手机工具
viggle下载ai视频制作工具
立即下载
手机工具
热门评论
最新评论