荷叶健康2026官方最新版本是一款综合服务平台,提供线上问诊、购药配送及客户服务等功能。引入优质资源,有大量医生可匹配病患,降低线下就诊开药时间成本。还有远程审查员审核处方,药剂师认证及指纹打卡。药品丰富且按功能主治划分,方便查找。有健康资讯和疾病预防知识。是优质药店管理软件,能享优惠折扣,药物介绍详细。还介绍了注销账号步骤及v2.3.9版本修复问题提升体验。
荷叶健康2026官方最新版本评测
荷叶健康是一款综合服务平台,引入优质资源提供互联网医药服务。大量医生实时匹配,降低线下就诊开药时间成本。有远程审查员审核处方,药剂师认证等。药品丰富且按功能主治划分,还有健康资讯。能享优惠折扣,药物介绍详细。注销账号操作便捷,按步骤依次点击即可。其v2.3.9版本修复已知问题提升体验,整体功能完善,能满足用户全流程全场景的互联网医疗健康需求,是一款不错的平台。
荷叶健康2026官方最新版本怎么样
1、荷叶健康2026官方最新版本是一款综合服务平台,提供线上问诊购药配送等功能。
2、引入优质资源,有大量医生匹配,降低就诊开药时间成本,实现资源合理配置。
3、药品丰富且按功能主治划分,还有健康资讯和疾病预防知识,方便用户学习。

荷叶健康2026官方最新版本优势
1、拥有最新的技术架构,保障运行稳定流畅。
2、界面设计更人性化,操作便捷高效。
3、数据更新及时准确,为用户提供可靠信息。
4、具备强大的兼容性,能适配多种设备。

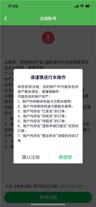
荷叶健康app如何注销?
1、打开app。点击下方的【我的】。
2、点击【设置】。
3、进入后,点击【注销账号】。
4、进入后,等待几秒钟,点击【申请注销】。
5、阅读注销事项,然后点击确认注销。
6、收取验证码后输入,点击【注销】即可。
荷叶健康2026官方最新版本亮点
1. 引入优质资源,提供全流程全场景互联网医疗健康服务,涵盖问诊、购药、配送等。
2. 大量医生实时匹配病患,降低线下就诊开药时间成本,合理配置医疗资源。
3. 有专门远程审查员,对处方药方远程审核,药剂师认证,服务一体化。
4. 药品丰富且按功能主治详细划分,便于搜索查找,还有健康资讯和疾病预防知识。
- 安卓版
- PC版
- IOS版


蚂蚁兼职安卓版V2.1.6 官方最新版生活应用立即下载
国家医保服务平台app安卓版v1.3.28.8000 官方最新版生活应用立即下载
58同城安卓版v13.47.2官方最新版生活应用立即下载
生男生女早知道v1.0 安卓版生活应用立即下载
掌上12333全国通用版appv2.2.24安卓版生活应用立即下载
乐途旅行官方版v1.1.0生活应用立即下载
南宁美食汇最新版生活应用立即下载
Meituan(美团安卓版)v11.6.404生活应用立即下载
原神手游v6.5.0_43295958_43466102最新版
sky光遇北觅全物品解锁版v0.32.9(381093)最新版
王者荣耀v11.3.1.1官方版
Cube Escape The Cave(方块逃脱洞穴手机版)5.2.0
部落冲突手游v18.104.2官方版
QQ炫舞手机版9.4.2
美团外卖安卓版V8.71.4官方最新版
海报工厂安卓版V8.7.0官方最新版
Meitu(美图秀秀安卓版)v12.7.0官方正式版
WiFi万能钥匙安卓版v5.2.09官方最新版
淘宝app官方版v10.59.20





么么直播2026手机版v9.57.0安卓版立即下载
博学谷2026官方最新版本v5.0.8免费版立即下载
照护365康护端2026手机版v2.6.5.1安卓版立即下载
松果名师2026手机版v9.4.6.2安卓版立即下载
MOLAi聊天软件免费版v1.0.3最新版立即下载
掌厨商城2026官方手机版v1.70.0最新版立即下载
松果时刻app官方最新版1.19.0安卓版立即下载
GoSpeak2026官方最新版本v1.0.0免费版立即下载
青工之家最新手机版v2.2.1.1最新版立即下载
小兔软件库2026最新版官方版1.0立即下载
牛牛汽车最新手机版v8.4.2官方版立即下载
京满仓appv5.3.6立即下载
快看商城优惠券领取软件V8.12.0安卓手机版立即下载
3D风水罗盘下载手机版12.170立即下载
天时子平八字最新手机版v5.1.4免费版立即下载
智小窝房东版(租住管理软件)v3.0.34安卓版立即下载
识货安卓版V8.71.0官方最新版立即下载
Beheera AI聊天app最新版v1.0.12安卓版立即下载
荷叶健康商家版app
bitget最新版本2026
斯篮搏app官方版2026最新版
八神疯狂2026手机版
bitget钱包安卓版2026中文版
ブルアカ安装器2026手机版
远程看家监控软件
ai聊天记账的软件
好用的自动记账app
weverse安卓最新版
立即下载
生活应用
黑料吃瓜网app永久官方版
立即下载
生活应用
黑料吃瓜网官方下载最新版
立即下载
生活应用
Weverse官方版下载最新2026安卓版
立即下载
生活应用
映欲下载安装最新版本2026
立即下载
生活应用
myid(com.mytel.myid)下载安装最新版
立即下载
生活应用
beautybox官方安装安卓版
立即下载
生活应用
51爆料网黑料app
立即下载
生活应用
wvs下载安卓版
立即下载
生活应用
HND下载软件安装最新版
立即下载
生活应用