

LiblibAI电脑版(哩布哩布AI)是驱动人生推出的在线AI绘画平台客户端,致力于为创作者提供便捷、高效的AI图像生成体验。用户只需通过网页端即可直接使用,无需任何复杂的本地部署或硬件配置,轻松开启AI创作之旅。
平台全面支持文生图、图生图、ControlNet等主流图像生成功能,能够满足从灵感构思到成品输出的完整创作流程。无论是设计师、插画师,还是游戏开发者,都能在LiblibAI中找到契合自身需求的创作工具。
LiblibAI的一大亮点在于其丰富的原创模型库。用户可进入“模型广场”,自由挑选涵盖动漫、古风、机甲、建筑设计等多种风格的优质模型,一键加载至工作区,快速生成符合创意方向的高质量图像。平台注重创作者版权保护,所有上传的模型与素材版权均归属原作者,严禁未经授权的商用或非法使用,营造尊重原创、鼓励共享的社区氛围。
目前,LiblibAI电脑版面向所有用户免费开放下载,欢迎体验这一强大、便捷的AI绘画工具,开启属于你的无限创意之旅。
本地部署,离线可用:将前沿语言大模型本地化部署,无需网络依赖,随时随地开启智能对话、编撰方案,打破场景限制,便捷高效。
自然对话,创意迸发:支持文字输入、语音转译双重交互模式,以流畅自然的对话形式,助力用户快速生成有创意的文章、方案,解锁无限创作可能。
语义理解,智能成图:精准捕捉用户文字创意,深度解析语义需求,将文字描述转化为符合预期的画面,轻松实现“所想即所得”。
图再生图,可控精修:无需掌握专业修图技巧,上传一张图片,即可通过智能算法生成新图或进行精细化修饰,高效满足图片优化需求。
liblibai全ai出图步骤(liblibai图生图教程):
1、AI+灵感生成
以生成一张情人节插画海报为例,先让 Deepseek生成画面灵感,发送指令时需要给出准确详细的信息,可参考一下形式:

比如:
我是一个电商设计师,需要设计一幅情人节主题的运营海报,画面要以一对情侣为主,展示出温馨浪漫的氛围,请你帮我想5个不同的情侣互动场景,要经典、动人、有吸引力。
记得选择 【深度思考R1】模式 ,按Enter发送。

Deepseek 会详细分析我们的需求,这个过程很有意思,看的时候说不定你就能从中获取新的灵感,或者发掘一些指令写作技巧。比如它提到“电商海报可能会突出产品”,也就是说AI是可以做这方面的设定的,下次有需要就可以加上这一点。

分析完成后 Deepseek 很快就生成了5个相关性非常高的场景,还带有详细的人物、场景描述,甚至给出了色彩、构图、符号甚至动态延展上的建议,可以说非常专业了!想要更多灵感可以继续让 Deepseek 重新生成 5 个。这里我们先选定“甜蜜烘焙”这个主题,以它为基础进行下一步。

2、AI+风格确定
目前比较热门的设计风格有 3D卡通、扁平、国潮等,不过它们创作起来都没那么容易。但是有了Liblib就不用担心这个问题了,因为里面有海量热门设计风格可选,一键复刻超高效。
推荐选择【基础算法F.1】系列的Lora模型,出图质量更好(可以通过右上角的筛选模型系列和类型)。

这里以3D场景运营类的模型为例,风格活泼清新,角色呈现效果也很好,非常适合“情侣一起烘焙”的场景。

接着点击右侧蓝色【立即生图】按钮,打开在线 SD WebUI 界面,系统会自动填充所有参数,后面只需做2步:填写提示词+修改图像尺寸。

3、AI+提示词直出
基于主题和风格,我们可以让 Deepseek 直接生成一套完整、细致的提示词,参考指令如下:
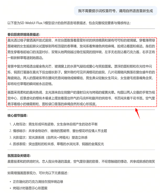
用 SD WebUI 的 Flux.1 模型来生成一张情人节插画,插画的内容是一对情侣在开放式厨房中一起做烘焙。请你用自然语言详细描述出这一亲密的场景,包括人物穿着、表情、动作,烘焙厨房细节、场景氛围、画面构图等,生成一套 AI 能轻松理解的提示词。
指令发送后,Deepseek依旧很快给出了回复。令人惊喜的是它自动用英文写了提示词,并给了权重符号、推荐参数等信息。

不过这种带权重符号的提示词并不适合 F.1 模型,所以可以让deepseek用自然语言重新生成一次。可以看到它对画面的描述非常详细,要求的细节全都有,这可比自己想要全面、快速多了。

4、AI+一键出图
将中文场景描述直接粘贴到在线 WebUI 的提示词框中,点击右上角的【翻译为英文】。

接着修改图像尺寸,因为是海报所以改成了 1024*1536px(3:4竖版构图)。你也可以按自己的需要的画幅比,分辨率在 768-1536 px 之间最好。

点击界面右上角蓝色【开始生图】按钮,等待图像生成。可以多成几次,选择效果最好的一张,接着点击【下载】将原图保存到本地。

在 AI 的参与下,无论是找灵感、写提示词、还支持图像创作都比传统流程高效很多,可以让我们从无限循环的繁重任务中解脱出来,有更多时间投入创意思考、专业技能提升等方面。
本地模型轻松迁,一键直连省时间:已下载的模型无需重新拷贝,无需处理复杂配置文件,点击即可共享模型文件,大幅节省操作时间,提升使用效率。
10w+模型随心选,下载即用超方便:依托哩布社区丰富的优质模型资源,客户端下载模型后可直接用于生图,彻底省去手动迁移模型文件的繁琐步骤,上手即会。
一键安装,即刻生图,免去繁琐部署:无需手动配置复杂运行环境,点击“一键启动”即可自动安装启动器,打包好必备的模型插件,安装完成后即刻开启生图,新手也能轻松操作。
WebUI + ComfyUI,两大启动器随心换:LiblibAI客户端支持同时打开WebUI和ComfyUI,双启动器并行生图不冲突;两种方式生成的图片统一管理,便于对比查看,图片效果一目了然。
内置AI绘画工具十分齐全,涵盖多种绘画模式,满足不同创作需求,带来丰富使用体验。
提供多种好看的AI绘画方法与模式,支持多种独特AI绘画风格,助力用户打造差异化作品,同时可欣赏优质作品,提升创作审美。
内置全新绘画素材库,海量素材免费挑选,搭配全网多种不同风格的AI绘画功能,操作简单易懂,轻松解锁创意创作。
新增作品鉴赏功能,可浏览其他用户的丰富画作,拓宽创作思路,借鉴优质创作经验。
优化AI绘画操作流程,使用更便捷,适配各类需求用户,便捷调用常用绘画工具,提升创作效率。
升级智能化AI绘图功能,支持用户自由发挥创意,轻松完成绘画制作,满足多样化创作场景。
完善绘画服务体系,提供更全面、贴心的绘画服务,全方位助力用户实现创意落地。
liblibai绘画对电脑显卡有要求:
仅支持Windows10及以上Windows系统,支持英伟达显卡显存4GB以上,固态硬盘安装
131.7M / 11-29
媒体制作
下载
13M / 09-29
视频处理
下载
5.6M / 02-29
转换翻译
下载
天正tkw文件免费版
图像制作 / 97M
下载
1
2018支付宝敬业福五福手势图
图像浏览 / 138KB
下载
2
支付宝菜鸟裹裹福字图片
图像浏览 / 20KB
下载
3
Autodesk Fusion 360中文破解版
图像制作 / 10M
下载
4
Vray灯光材质细分一键修改插件v1.0 安卓免费版
图像处理 / 2.6M
下载
5
图片格式转换器(Version)v4.8.3 去广告绿色版
图像处理 / 1.9M
下载
6
LiteGears for SW(SolidWorks快速出图工具)v1.7.0 官方免费版
图形图像 / 27.5M
下载
7
海康威视网络视频监控软件v2.04.02 官方版
图像处理 / 63M
下载
8
Illustrator条形码插件
图像处理 / 211KB
下载
9
CAD表格批量提取软件v1.01绿色版
图像处理 / 1.9M
下载
10
140.5M / 09-05
立即下载
76.4M / 03-25
立即下载
55M / 06-05
立即下载
88.7M / 04-13
立即下载
900.9M / 03-02
立即下载
96.2M / 07-06
立即下载
311.2M / 07-06
立即下载
335M / 07-06
立即下载
200M / 07-06
立即下载
413.8M / 07-06
立即下载
480.3M / 01-03
立即下载
768.9M / 08-19
立即下载
165.4M / 09-05
立即下载
131.8M / 04-13
立即下载
195.6M / 03-03
立即下载
45.6M / 09-08
立即下载
665.2M / 07-06
立即下载
2.84G / 07-06
立即下载
93M / 07-06
立即下载
338.3M / 07-06
立即下载
1G / 02-09
立即下载 312M / 07-30
立即下载 1.38G / 07-26
立即下载 109.8M / 06-03
立即下载 142M / 01-08
立即下载 1.2M / 11-23
立即下载 548.8M / 04-13
立即下载 1.6M / 04-13
立即下载 1.48G / 03-18
立即下载 646.6M / 03-03
立即下载 403.8M / 02-10
立即下载 1.90G / 01-10
立即下载 110.5M / 09-05
立即下载 33.4M / 09-05
立即下载 60M / 04-29
立即下载 254M / 04-25
立即下载 659M / 04-23
立即下载 253.4M / 12-08
立即下载 253M / 12-08
立即下载 1.19G / 11-16
立即下载 120.3M / 02-04
立即下载 488.3M / 06-04
立即下载 369M / 09-22
立即下载 181.5M / 09-22
立即下载 201.2M / 09-05
立即下载 248.9M / 12-08
立即下载 248.9M / 12-08
立即下载 100.6M / 03-06
立即下载 148.9M / 03-06
立即下载 1.12G / 07-06
立即下载 97.4M / 01-15
立即下载 1.76G / 09-22
立即下载 1.92G / 04-17
立即下载 201.5M / 04-13
立即下载 7.31G / 07-01
立即下载 94.3M / 07-06
立即下载 2.48G / 07-06
立即下载 7.63G / 07-06
立即下载 1M / 07-06
立即下载 778.1M / 07-06
立即下载 1.40G / 12-19
立即下载 72M / 07-06
立即下载 548.7M / 07-06
立即下载 1.00G / 07-06
立即下载 9.13G / 07-06
立即下载 126.2M / 07-06
立即下载 72M / 07-06
立即下载 105.1M / 07-06
立即下载 132M / 07-06
立即下载 132M / 07-06
立即下载