
出口合同应该怎样写?买卖双方在平等互利的情况下,将协商好的内容写下来就可以。装运的货物名称、规格、数量、装运期限等内容,明确在合同内,可以有效保障双方的权利义务。
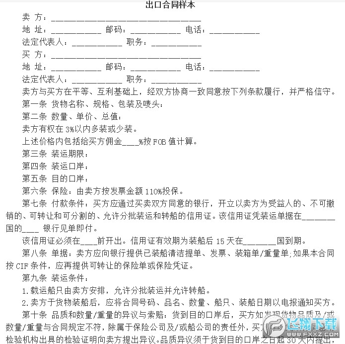
卖 方:____________________________________
地 址:____________ 邮码:____________ 电话:____________
法定代表人:____________ 职务:____________
买 方:____________________________________
地 址:____________ 邮码:____________ 电话:____________
法定代表人:____________ 职务:____________
卖方与买方在平等、互利基础上,经双方协商一致同意按下列条款履行,并严格信守。
第一条 货物名称、规格、包装及唛头:
第二条 数量、单价、总值:
卖方有权在3%以内多装或少装。
上述价格内包括给买方佣金____%按FOB值计算。
第三条 装运期限:
第四条 装运口岸:
第五条 目的口岸:
第六条 保险:由卖方按发票金额110%投保。
第七条 付款条件:买方应通过买卖双方同意的银行,开立以卖方为受益人的、不可撤销的、可转让和可分割的、允许分批装运和转船的信用证。该信用证凭装运单据在________国的____ 银行见单即付。
该信用证必须在____前开出。信用证有效期为装船后15天在________国到期。
第八条 单据:卖方应向银行提供已装船清洁提单、发票、装箱单/重量单;如果本合同按CIF条件,应再提供可转让的保险单或保险凭证。
第九条 装运条件:
1.载运船只由卖方安排,允许分批装运并允许转船。
2.卖方于货物装船后,应将合同号码、品名、数量、船只、装船日期以电报通知买方。
第十条 品质和数量/重量的异议与索赔:货到目的口岸后,买方如发现货物品质及/或数量/重量与合同规定不符,除属于保险公司及/或船公司的责任外,买方可以凭双方同意的检验机构出具的检验证明向卖方提出异议。品质异议须于货到目的口岸之日起30天内提出,数量/重量异议须于货到目的口岸之日起15天内提出,卖方应于收到异议后30天内答复买方。
第十一条 不可抗力:由于不可抗力使卖方不能在本合同规定期限内交货或者不能交货,卖方不负责任。但卖方必须立即电报通知买方。如果买方提出要求,卖方应以挂号函向买方提供由有关机构出具的事故的证明文件。
【您正浏览的文章由www.DIYIFANWEN.COM(第一·范·文网)整理,版权归原作者、原出处所有。】
第十二条 因执行本合同有关事项所发生的一切争执,应由双方通过友好方式协商解决。如果不能取得协议时,则在被告国家根据被告国家仲裁机构的仲裁程序规则进行仲裁。仲裁决定是终局的,对双方具有同等的约束力,仲裁费用除非仲裁机构另有决定外,均由败诉一方负担。
卖 方:____________(盖章)
代表人:____________
买 方:____________(盖章)
代表人:____________
____年__月__日订立
店铺门面转让合同doc文档
租赁合同 / 11KB
下载
1
公路工程施工监理合同书doc文档
工程合同 / 3KB
下载
2
购销合同模板doc文档
经济金融合同 / 27KB
下载
3
企业公司仓储保管合同书范本Word模板doc文档
劳动劳务合同 / 7KB
下载
4
土地租赁合同范本Word模板doc文档
租赁合同 / 7KB
下载
5
建筑门窗经销商通用建材购销合同Word模板doc文档
经济金融合同 / 8KB
下载
6
门窗承包合同协议书doc文档
房屋买卖装修合同 / 13KB
下载
7
正规劳动合同模板doc文档
劳动劳务合同 / 22KB
下载
8
房屋拆迁协议书范本
房屋买卖装修合同 / 12KB
下载
9
商品房认购协议书doc文档
房屋买卖装修合同 / 10KB
下载
10
140.5M / 09-05
立即下载
76.4M / 03-25
立即下载
55M / 06-05
立即下载
237.9M / 04-13
立即下载
900.9M / 03-02
立即下载
96.2M / 07-06
立即下载
311.2M / 07-06
立即下载
335M / 07-06
立即下载
200M / 07-06
立即下载
413.8M / 07-06
立即下载
768.9M / 08-19
立即下载
484.7M / 09-27
立即下载
165.4M / 09-05
立即下载
131.8M / 04-13
立即下载
195.6M / 03-03
立即下载
45.6M / 09-08
立即下载
665.2M / 07-06
立即下载
2.84G / 07-06
立即下载
93M / 07-06
立即下载
338.3M / 07-06
立即下载
955.6M / 11-14
立即下载 312M / 07-30
立即下载 1.38G / 07-26
立即下载 109.8M / 06-03
立即下载 142M / 01-08
立即下载 1.2M / 11-23
立即下载 548.8M / 04-13
立即下载 1.6M / 04-13
立即下载 1.48G / 03-18
立即下载 646.6M / 03-03
立即下载 393.8M / 10-28
立即下载 110.5M / 09-05
立即下载 33.4M / 09-05
立即下载 60M / 04-29
立即下载 254M / 04-25
立即下载 659M / 04-23
立即下载 1M / 12-26
立即下载 253.4M / 12-08
立即下载 253M / 12-08
立即下载 1.19G / 11-16
立即下载 117.3M / 11-14
立即下载 488.3M / 06-04
立即下载 369M / 09-22
立即下载 181.5M / 09-22
立即下载 201.2M / 09-05
立即下载 248.9M / 12-08
立即下载 248.9M / 12-08
立即下载 100.6M / 03-06
立即下载 148.9M / 03-06
立即下载 1.12G / 07-06
立即下载 126.7M / 02-04
立即下载 1.76G / 09-22
立即下载 1.92G / 04-17
立即下载 201.5M / 04-13
立即下载 7.31G / 07-01
立即下载 94.3M / 07-06
立即下载 2.48G / 07-06
立即下载 7.63G / 07-06
立即下载 1M / 07-06
立即下载 778.1M / 07-06
立即下载 1.40G / 11-10
立即下载 72M / 07-06
立即下载 548.7M / 07-06
立即下载 1.00G / 07-06
立即下载 9.13G / 07-06
立即下载 126.2M / 07-06
立即下载 72M / 07-06
立即下载 105.1M / 07-06
立即下载 132M / 07-06
立即下载 132M / 07-06
立即下载