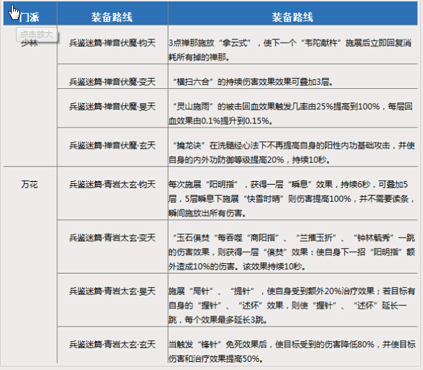
剑网3在今天维护后,推出了附魔一说,玩家登陆游戏即可前往信使处领取本门“兵鉴迷篇”,将此物附于武器之上,即可改变原有的招式效果。
由于此类迷篇过于强大,仅限于在武林秘境、帮会领地及试炼之地内使用,具体效果如下:




2014/7/21 11:38:31 来源:飞翔整理 编辑:飞翔小编
您的位置:首页 → 攻略秘籍 → 游戏攻略 → 《剑网3》各门派技能附魔属性一览
【飞翔导读】玩家登陆游戏即可前往信使处领取本门“兵鉴迷篇”,将此物附于武器之上,即可改变原有的招式效果。
剑网3在今天维护后,推出了附魔一说,玩家登陆游戏即可前往信使处领取本门“兵鉴迷篇”,将此物附于武器之上,即可改变原有的招式效果。
由于此类迷篇过于强大,仅限于在武林秘境、帮会领地及试炼之地内使用,具体效果如下:




剑网3指尖对弈是西山居以剑网3为IP的一款自走棋玩法的手游,游戏里收集了玩家们熟悉的不同门派江湖势力的角色,玩家们可以邀请好友一起对战,在游戏里随机获取角色触发各种羁绊,想要体验的玩家们快来下载吧!
...更多>>11-19 / 530.3M
推荐理由:剑网3指尖对弈官方版是西山居以剑网三为题材的自走棋手游,游戏里收集剑网三故事里不同门派势力的角色,玩家11-19 / 530.3M
推荐理由:剑网3指尖对弈九游版是一款根据热门IP剑网3打造的策略自走棋游戏,完美的将人物融入到自走棋盘中,游戏画面
剑网3手游是以最近腾讯历经多次测试终于发布的经典网游移植手游剑网3指尖江湖,史诗级的武侠巨作,完美的还原了剑网3的经典元素,从场景制作到人物立绘,以及声优配音等等都是鼎力的巨作产品,喜欢的小伙伴赶紧来下载这款剑网3手游吧~
...更多>>06-15 / 1.95G
推荐理由:剑网3正式版是一款腾讯官方的经典武侠游戏剑网3移植的手游,超级经典的游戏玩法设定,玩家将化身端游中的唐
《剑网3指尖江湖》是一款角色扮演类的游戏,游戏是由经典的端游移植而来,作为最新的剑网3,秉承了之前的经典玩法,并新加入了大量全新的内容,玩家再次遨游奇妙的仙侠世界,更多有趣的玩法和模式等你来体验。对剑网3指尖江湖感兴趣的小伙伴可别错过了,还在犹豫什么,赶快下载体验吧!
...更多>>12-15 / 1.93G
推荐理由:《剑网3指尖江湖腾讯手游》是西山居原班人马打造,腾讯官方出品的精品手游,游戏还原端游特色,让玩家感受到04-21 / 1.93G
推荐理由:剑网3指尖江湖安卓版是一款根据同名人气大型酷炫好玩的端游改编而来的MMOARPG角色扮演手游,剑网3指尖江湖安12-15 / 1.93G
推荐理由:《剑网3指尖江湖腾讯官方版》是一款PC移植经典热门IP,游戏的核心玩法还是继承经典PC版,画面有很大的提升,04-21 / 1.93G
推荐理由:剑网3指尖江湖手游腾讯版是一款由腾讯游戏独家代理的还原端游游戏的角色养成MMOARPG角色扮演手游,剑网3指尖04-21 / 1.93G
推荐理由:剑网3指尖江湖手游公测版是一款为喜欢玩剑网3游戏玩家带来的新增了全新英雄和关卡的3D大型武侠冒险MMOARPG角11-30 / 1.93G
推荐理由:《剑网3指尖江湖口袋版》是一款角色扮演类的游戏,游戏是经典端游剑网3的口袋版,保留了经典的玩法和模式,
剑网3可以说是国产网游中的精品了,虽然已经运行了很多年,依旧有很多玩家在玩。今天给大家整理了一些网上比较常见的剑网3辅助工具,这些软件可以让你更好地在游戏中成长起来,无论你是哪种玩家,选择哪个门派,相信其中一定有一款适合你。
...更多>>05-18 / 418KB
推荐理由:很多玩家表示在更新剑网3客户端的过程中会偶尔出现更新失败的情况,这是因为文件错误或者文件缺失导致,这个09-18 / 7.2M
推荐理由:御天降魔传的玩家肯定都是武侠题材游戏的爱好者,相信其中也有大部分玩家曾经玩过金山的剑网3。安装御天降魔12-03 / 513KB
推荐理由:剑网3全职业配装器2015最新版是一款专门分享给各位剑网3新手玩家的辅助工具,如果你不知道如何配装或者选择12-10 / 2.9M
推荐理由:剑网3开服监控工具是可支持目前剑网3所有服务器的开服检测工具,监控声音更大,更加人性化,对于马贩子和宠12-10 / 6.6M
推荐理由:剑网3夜雨后台按键工具,日前更新到v3.1免费版,玩家可以通过这个工具完成不用切换到游戏也能按键的操作。玩飞翔声明:飞翔网登载此文出于传递更多信息之目的,并不意味着赞同其观点或证实其描述。
评论:0 次
喜欢
高兴
鬼脸
呵呵
无聊
伤心相关新闻
暖暖环游世界剑网3套装图鉴欣赏
《暖暖环游世界》即将和热门武侠网游剑侠情缘3联合开启活动了,在新的活动中我们将能获取全新的剑网三系列套装,下面给大家带来部分剑网3套装图鉴。 暖暖环游世界剑网三套装一览: ...
12-20 来源:飞翔下载
《剑网3》2014年11月10日更新维护公告 双11优惠大作战
给大家带来《剑网3》2014年11月10日更新公告,双11大优惠活动全面来袭,还在等什么,一起来看看吧。时间: 2014-11-09 18:49:0411月10日6:30分全区全服将进行例行维护,为了避免出现游戏内数据异...
11-09 来源:飞翔下载
剑网3双11促销活动详解 全民狂欢购物节来临
剑网3双11促销活动全新开启,届时各大促销商品限时上架,积分商城更是开启五折优惠,300%积分大返还,还在等什么,快来看看吧。 11月11日全民狂欢购物节即将来临,《剑网3》大惠战将为侠士奉上...
11-06 来源:飞翔下载
《剑网3》赤兔马捕捉攻略详解
《剑网3》中最霸气的坐骑马莫过于赤兔,赤兔马为15级坐骑,拥有120%移动速度,极品属性,以及狂拽酷炫的外观造型,每一周各服务器只出一只,所以想要得到赤兔需要一定的运气加技巧,这里给大家分...
11-04 来源:飞翔下载
《剑网3》2014年11月3日更新维护公告一览
《剑网3》在今天2014年11月3日进行了更新维护,正式服进行3.4.5.6320版本更新,苍云预热活动开启,侠士可以在活动商店用【苍云令牌】购买【苍空暴云碎片】,优化侠士使用【监本印文】之类物品时...
11-03 来源:飞翔下载
《剑网3》2014年10月31日策划交流会技能修改
《剑网3》2014年10月31日策划交流会各门派技能修改方案已经出来啦~!感兴趣的小伙伴一起来看看吧。 ...
11-01 来源:飞翔下载
剑网3账号被冻结解封方法
给大家带来剑网3账号被冻结解封方法,今天号被封了也很生气,上去做个日常都做不了,下午找客服知道了申请解冻的方法。在这里告诉各位小伙伴,我的号已解封。 给客服说。你的号被封了。她会让你...
10-31 来源:飞翔下载
剑网3雁门关之役简单攻略
在剑网3游戏中,即将推出新副本--雁门关之役,这个副本怎么打,这里给大家带来体服5人雁门关之役简单攻略。 老一红色,老二黄色,老三紫色。 顺序是黄色的线,从重伤到第一个旗子的这段路会有...
10-30 来源:飞翔下载
剑网3刷鸡小萌攻略 必出鸡小萌诀窍
鸡小萌跟宠一直是剑三里面比较受欢迎的宠物,下面就给大家带来刷鸡小萌的一个诀窍,一起来看看吧! 只要鸡小萌是本里8个箱子里必有一个有的 用这个方法就必出 首先你要有之前300软充值的信...
10-30 来源:飞翔下载
《剑网3》2014年10月30日例行维护延长公告
果然不出所料,剑网3出延长公告了,延长至下午3:30开服,下面是《剑网3》2014年10月30日例行维护延长公告内容,一起来看看吧。 尊敬的玩家: 原定10月30日14:30结束的例行维护将延期至15:30,...
10-30 来源:飞翔下载
网友评论
相关下载更多
热门文章更多
相关专题
排行榜更多