中山大学中山眼科中心APP是一款集健康管理与医疗服务于一体的官方应用。该应用致力于为患者提供覆盖诊前、诊中、诊后的全流程线上服务,核心功能包括:预约挂号、线上缴费、报告查询、病历档案管理及自助出入院办理,全方位优化就医体验。
用户可通过APP便捷完成线上预约挂号,并根据就诊科室选择医生,实现与医生的高效在线沟通。所有检查报告将清晰陈列于个人中心,支持随时在线查阅,一目了然。此外,APP还设有实时资讯板块,同步发布院内重要通知与眼科健康快讯,帮助用户第一时间掌握最新动态。
软件特色
服务类型丰富:涵盖多样化的医疗服务,快速查阅各项服务详情。
全流程线上操作:支持用户自主完成各类操作,并实时获取权威医疗快讯。
实时资讯推送:重要通知与健康资讯即时送达,确保信息不遗漏。
消息中心集中管理:汇聚海量关键信息,随时掌握最新动态。
移动健康服务:随时随地享受便捷、高效的健康管理服务。
一站式就诊体验:整合多项功能,打造高效、顺畅的就医流程。
核心功能
医生介绍:在线浏览专业医生团队信息,了解医生专长与背景。
报告查询:快速查看检验、检查等医疗报告,无需排队等候。
预约挂号:轻松完成在线挂号,节省现场排队时间。
停诊查询:实时掌握医生停诊安排,避免白跑一趟。
医院信息:提供医院新闻、科室介绍、就诊指南、院内导航等实用信息。
软件优势
就诊人管理:可添加并管理多位就诊人,自定义基本信息,灵活预约服务。
挂号记录追踪:自动保存历史挂号记录,包括时间、科室、医生类型等,方便回顾。
在线门诊缴费:支持线上支付门诊费用,并完整保留缴费记录,随时可查。
诊间取号 & 候诊叫号:一键完成取号,实时查看叫号进度,提升就诊效率。
专家出诊信息:详细展示专家简介、擅长领域及出诊时间,助您精准预约。
关注医生功能:可收藏/关注心仪医生,下次预约更加快捷方便。
中山眼科中心app网上预约挂号教程:
1、打开软件登录账号之后,选择首页中的“预约挂号”。

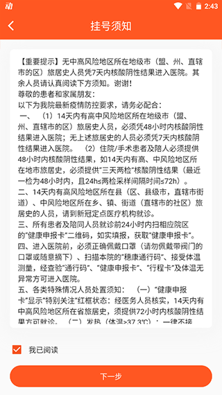
2、会看到一个挂号须知,阅读完之后勾选我已阅读并点击下一步。

3、选择自己要挂号的科室,我这儿选择的是眼整形门诊。

4、会弹出一个挂号指引,看完之后就点击确定。

5、会看到很多的专家,这时候要查看每个专家的状态,下面显示满诊的就表示已经挂满了,选择最近有号的。

6、选择那个专家之后,选择要挂号的日期,下面就是挂号的时间,灰色表示已约满,橙色就表示可以预约。

7、选择好时间之后,就点击“确定预约”,这样就表示预约成功了。

- 安卓版
- PC版
- IOS版


蚂蚁兼职安卓版V2.1.6 官方最新版生活应用立即下载
国家医保服务平台app安卓版v1.3.28.8000 官方最新版生活应用立即下载
58同城安卓版v13.43.2官方最新版生活应用立即下载
生男生女早知道v1.0 安卓版生活应用立即下载
掌上12333全国通用版appv2.2.24安卓版生活应用立即下载
乐途旅行官方版v1.1.0生活应用立即下载
南宁美食汇最新版生活应用立即下载
Meituan(美团安卓版)v11.6.404生活应用立即下载
火影忍者忍者新世代手游v3.80.44
率土之滨官方版2025最新版v8.2.5最新版
天地劫幽城再临官方版v1.64.0最新版
sky光遇北觅全物品解锁版v0.32.1(363499)最新版
王者荣耀v11.2.1.1官方版
QQ炫舞手机版9.1.2
小红书app2024最新版v9.16.0安卓版
手机京东appv15.3.10安卓版
酷我音乐盒2022最新安卓版V12.0.6.0官方版
UC浏览器安卓版v18.4.4.1470官方最新版
MOMO陌陌2022最新版本V9.19.8官方版





铁路车票查app官方版1.0.5安卓版立即下载
90VS足球比分安卓版v1.6.0 官方版立即下载
90vs足球比分免费版v1.6.17安卓版立即下载
lazada卖家版app20267.91.1最新版立即下载
lazada买家版app安卓版7.91.1官方版立即下载
lazada中文版商家中心app7.91.1安卓版立即下载
lazada官方安卓app7.91.1安卓版立即下载
lazada app下载2026官方最新版7.91.1手机版立即下载
lazada(来赞达)跨境电商app7.91.1安卓版立即下载
lezhin韩漫官方下载2026最新版2026.1.0立即下载
七猫免费小说听书会员特别版下载v7.89最新版立即下载
七猫精品小说appv7.89立即下载
七猫免费小说appv7.89立即下载
走路天天赚app最新版v1.1.3安卓版立即下载
音对语聊最新版本2026v3.15.0安卓版立即下载
bitcoin交易所app官方移动端安装v6.155.0立即下载
bitcoin交易所app链接安装官方新版本v6.155.0立即下载
比特币今日实时价格行情appv6.155.0立即下载




手机克隆搬家app下载安装
远程看家监控软件
ai聊天记账的软件
好用的自动记账app
weverse安卓最新版
立即下载
生活应用
黑料吃瓜网官方下载最新版
立即下载
生活应用
黑料吃瓜网app永久官方版
立即下载
生活应用
Weverse官方版下载最新2025安卓版
立即下载
生活应用
myid(com.mytel.myid)下载安装最新版
立即下载
生活应用
beautybox官方安装安卓版
立即下载
生活应用
51爆料网黑料app
立即下载
生活应用
wvs下载安卓版
立即下载
生活应用
映欲下载安装最新版本2025
立即下载
生活应用
HND下载软件安装最新版
立即下载
生活应用