
非全日制用工合同:非全日制用工指的是按小时工作,劳动者每周在同一单位不超过二十四小时的工作类型,双方根据合同约定签署好对应的责任,按时工作发放工资。小编为大家带来非全日制用工合同样本,感兴趣的话不妨一起来看看吧!
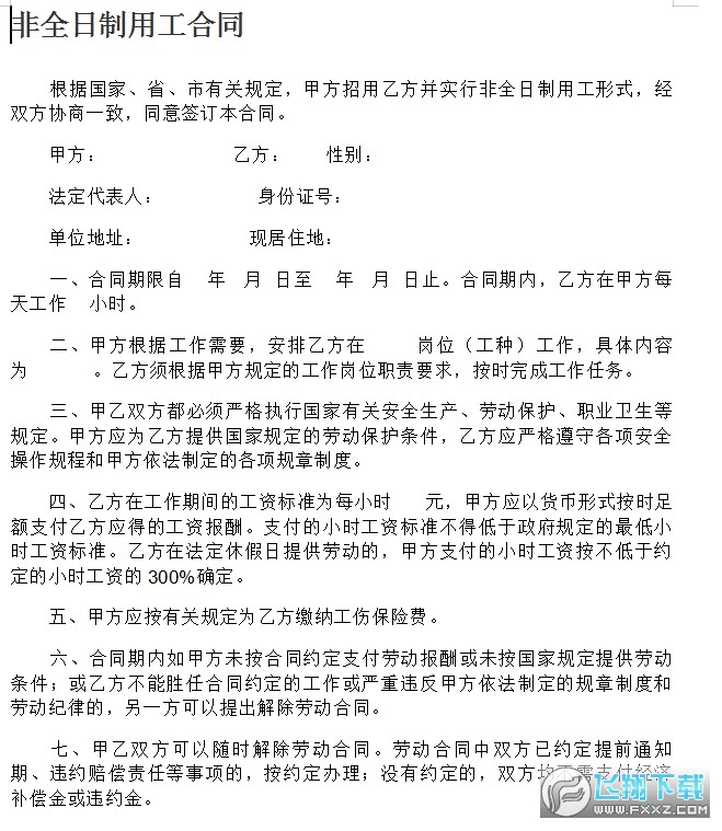
一、合同期限自 年 月 日至 年 月 日止。合同期内,乙方在甲方每天工作 小时。
二、甲方根据工作需要,安排乙方在 岗位(工种)工作,具体内容为 。乙方须根据甲方规定的工作岗位职责要求,按时完成工作任务。
三、甲乙双方都必须严格执行国家有关安全生产、劳动保护、职业卫生等规定。甲方应为乙方提供国家规定的劳动保护条件,乙方应严格遵守各项安全操作规程和甲方依法制定的各项规章制度。
四、乙方在工作期间的工资标准为每小时 元,甲方应以货币形式按时足额支付乙方应得的工资报酬。支付的小时工资标准不得低于政府规定的最低小时工资标准。乙方在法定休假日提供劳动的,甲方支付的小时工资按不低于约定的小时工资的300%确定。
五、甲方应按有关规定为乙方缴纳工伤保险费。
六、合同期内如甲方未按合同约定支付劳动报酬或未按国家规定提供劳动条件;或乙方不能胜任合同约定的工作或严重违反甲方依法制定的规章制度和劳动纪律的,另一方可以提出解除劳动合同。
七、甲乙双方可以随时解除劳动合同。劳动合同中双方已约定提前通知期、违约赔偿责任等事项的,按约定办理;没有约定的,双方均不需支付经济补偿金或违约金。
八、双方需要约定的其他事项:
九、甲乙双方因履行合同发生的争议,应当协商解决,协商不成的按劳动争议有关规定和程序处理。
十、本合同一式两份,甲乙双方各执一份。
店铺门面转让合同doc文档
租赁合同 / 11KB
下载
1
公路工程施工监理合同书doc文档
工程合同 / 3KB
下载
2
购销合同模板doc文档
经济金融合同 / 27KB
下载
3
企业公司仓储保管合同书范本Word模板doc文档
劳动劳务合同 / 7KB
下载
4
土地租赁合同范本Word模板doc文档
租赁合同 / 7KB
下载
5
建筑门窗经销商通用建材购销合同Word模板doc文档
经济金融合同 / 8KB
下载
6
门窗承包合同协议书doc文档
房屋买卖装修合同 / 13KB
下载
7
正规劳动合同模板doc文档
劳动劳务合同 / 22KB
下载
8
房屋拆迁协议书范本
房屋买卖装修合同 / 12KB
下载
9
商品房认购协议书doc文档
房屋买卖装修合同 / 10KB
下载
10
140.5M / 09-05
立即下载
76.4M / 03-25
立即下载
55M / 06-05
立即下载
237.9M / 04-13
立即下载
900.9M / 03-02
立即下载
96.2M / 07-06
立即下载
311.2M / 07-06
立即下载
335M / 07-06
立即下载
200M / 07-06
立即下载
413.8M / 07-06
立即下载
768.9M / 08-19
立即下载
484.7M / 09-27
立即下载
165.4M / 09-05
立即下载
131.8M / 04-13
立即下载
195.6M / 03-03
立即下载
45.6M / 09-08
立即下载
665.2M / 07-06
立即下载
2.84G / 07-06
立即下载
93M / 07-06
立即下载
338.3M / 07-06
立即下载
955.6M / 11-14
立即下载 312M / 07-30
立即下载 1.38G / 07-26
立即下载 109.8M / 06-03
立即下载 142M / 01-08
立即下载 1.2M / 11-23
立即下载 548.8M / 04-13
立即下载 1.6M / 04-13
立即下载 1.48G / 03-18
立即下载 646.6M / 03-03
立即下载 393.8M / 10-28
立即下载 110.5M / 09-05
立即下载 33.4M / 09-05
立即下载 60M / 04-29
立即下载 254M / 04-25
立即下载 659M / 04-23
立即下载 1M / 12-26
立即下载 253.4M / 12-08
立即下载 253M / 12-08
立即下载 1.19G / 11-16
立即下载 117.3M / 11-14
立即下载 488.3M / 06-04
立即下载 369M / 09-22
立即下载 181.5M / 09-22
立即下载 201.2M / 09-05
立即下载 248.9M / 12-08
立即下载 248.9M / 12-08
立即下载 100.6M / 03-06
立即下载 148.9M / 03-06
立即下载 1.12G / 07-06
立即下载 126.7M / 02-04
立即下载 1.76G / 09-22
立即下载 1.92G / 04-17
立即下载 201.5M / 04-13
立即下载 7.31G / 07-01
立即下载 94.3M / 07-06
立即下载 2.48G / 07-06
立即下载 7.63G / 07-06
立即下载 1M / 07-06
立即下载 778.1M / 07-06
立即下载 1.40G / 11-10
立即下载 72M / 07-06
立即下载 548.7M / 07-06
立即下载 1.00G / 07-06
立即下载 9.13G / 07-06
立即下载 126.2M / 07-06
立即下载 72M / 07-06
立即下载 105.1M / 07-06
立即下载 132M / 07-06
立即下载 132M / 07-06
立即下载