
找软件外包是软件工程中十分常见的做法,很多公司没有技术手段和技术团队,主要依赖外包来实现技术层面的功能。那么软件外包的合同该如何签订呢?有那样注意事项是需要写在合同中的呢?小编给大家准备了一份软件外包合同范本的个人版本,希望对大家有用。
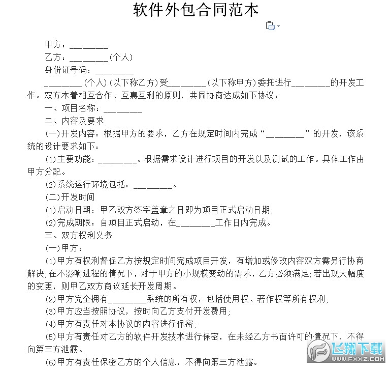
甲方:_________
乙方:_________(个人)
身份证号码:_________
_________(个人)(以下称乙方)受_________(以下称甲方)委托进行_________的开发工作。双方本着相互合作、互惠互利的原则,共同协商达成如下协议:
一、项目名称:_________
二、内容及要求
(一)开发内容:根据甲方的要求,乙方在规定时间内完成“_________”的开发,该系统的设计要求如下:
(1)主要功能:_________。根据需求设计进行项目的开发以及测试的工作。具体工作由甲方分配。
(2)系统运行环境包括:_________。
(二)开发时间
(1)启动日期:甲乙双方签字盖章之日即为项目正式启动日期;
(2)完成期限:自项目正式启动,在_________工作日内完成。
三、双方权利义务
(一)甲方:
(1)甲方有权利督促乙方按规定时间完成项目开发,有增加或修改内容双方需另行协商解决;在不影响进程的情况下,对于甲方的小规模变动的需求,乙方必须满足;若出现大幅度的变更,则甲乙双方商议延长开发周期。
(2)甲方完全拥有_________系统的所有权,包括使用权、著作权等所有权利;
(3)甲方应当按照协议,按时向乙方支付开发费用;
(4)甲方有责任对本协议的内容进行保密;
(5)甲方有责任对乙方的软件开发技术进行保密,在未经乙方书面许可的情况下,不得向第三方泄露。
(6)甲方有责任保密乙方的个人信息,不得向第三方泄露。
(二)乙方:
(1)乙方有责任按甲方的要求在规定时间内完成项目开发,完成需要开发的内容;
(2)在项目开发完毕之后,在乙方对甲方提供的维护服务期之内,由于甲方设计变更而导致_________的变更,若变更范围在本合同所规定的功能范围之内,乙方有义务免费为甲方修改变更内容;
(3)乙方有责任对本协议的内容进行保密;
(4)乙方有责任对与甲方项目的接口规范进行保密,在未经甲方书面许可的情况下,不得向第三方泄露;
(5)乙方有责任在项目验收合格完成之后,向甲方提供_________个月的免费维护服务,此维护仅指软件_________(软件名称)的修改以及小范围的功能性改动;
(6)乙方有责任自行准备软件开发所需的硬件设备、开发资料及_________。
四、费用和支付方式:
(一)费用:此项目费用合计为_________元人民币
(二)支付方式:
(1)第一阶段
在合同签订之后的_________个工作日内,支付乙方_________元人民币。
(2)第二阶段
在甲方整体项目开发完毕后_________个工作日内完成测试验收,并向乙方提供验收合格报告。同时,乙方将软件设计相关文档交付给甲方,甲方在_________个工作日内支付乙方_________元人民币。
(3)第三阶段
在项目开发完毕6个月后的_________个工作日,甲方向乙方支付余款_________元人民币。
(三)违约责任:
(1)甲方有责任按期支付乙方费用,如因甲方自身原因,未能按时交付,则每延期一天,甲方将额外支付乙方总费用的0.5%作为补偿;
(2)乙方有责任按期向交付甲方源代码和设计文档,实现项目中的所有功能,如因乙方自身原因,未能按时交付,则每延期一天,甲方将扣除乙方总费用的0.5%作为补偿。 如确因甲方原因,造成乙方未能按时交付,则乙方不承担由此造成的甲方的损失。
五、适用法律:
本协议按中华人民共和国法律解释。
六、仲裁
对在本协议履行过程中出现的争议,双方本着友好协商的原则予以解决,如协商不能解决时,合同的任何一方可将争议提交本地仲裁委员会,并按该委员会的仲裁规则进行仲裁。仲裁决定对双方都有约束力。争议进行仲裁期间,除争议事项外,甲乙双方应继续履行各自本合同中规定的义务和行使权利。
七、甲乙双方指定联系人及联系方式
甲方:_________
乙方:_________
若甲乙双方变更联系人,需要做出书面通知以告知对方。
联系人:_________
联系电话:_________
联系人:_________
联系电话:_________
八、其它
本合同壹式贰份,双方各执壹份,签字盖章有效。
甲方(签章):_________ 乙方(签章):_________
授权代表人 (签字):_________ 授权代表人 (签字):_________
签订日期:_________年___月___日
店铺门面转让合同doc文档
租赁合同 / 11KB
下载
1
公路工程施工监理合同书doc文档
工程合同 / 3KB
下载
2
购销合同模板doc文档
经济金融合同 / 27KB
下载
3
企业公司仓储保管合同书范本Word模板doc文档
劳动劳务合同 / 7KB
下载
4
土地租赁合同范本Word模板doc文档
租赁合同 / 7KB
下载
5
建筑门窗经销商通用建材购销合同Word模板doc文档
经济金融合同 / 8KB
下载
6
门窗承包合同协议书doc文档
房屋买卖装修合同 / 13KB
下载
7
正规劳动合同模板doc文档
劳动劳务合同 / 22KB
下载
8
房屋拆迁协议书范本
房屋买卖装修合同 / 12KB
下载
9
商品房认购协议书doc文档
房屋买卖装修合同 / 10KB
下载
10
140.5M / 09-05
立即下载
76.4M / 03-25
立即下载
55M / 06-05
立即下载
88.7M / 04-13
立即下载
900.9M / 03-02
立即下载
96.2M / 07-06
立即下载
311.2M / 07-06
立即下载
335M / 07-06
立即下载
200M / 07-06
立即下载
413.8M / 07-06
立即下载
480.3M / 01-03
立即下载
768.9M / 08-19
立即下载
165.4M / 09-05
立即下载
131.8M / 04-13
立即下载
195.6M / 03-03
立即下载
45.6M / 09-08
立即下载
665.2M / 07-06
立即下载
2.84G / 07-06
立即下载
93M / 07-06
立即下载
338.3M / 07-06
立即下载
1G / 02-09
立即下载 312M / 07-30
立即下载 1.38G / 07-26
立即下载 109.8M / 06-03
立即下载 142M / 01-08
立即下载 1.2M / 11-23
立即下载 548.8M / 04-13
立即下载 1.6M / 04-13
立即下载 1.48G / 03-18
立即下载 646.6M / 03-03
立即下载 659M / 03-24
立即下载 1.93G / 03-18
立即下载 1.4M / 03-17
立即下载 403.8M / 02-10
立即下载 110.5M / 09-05
立即下载 33.4M / 09-05
立即下载 60M / 04-29
立即下载 254M / 04-25
立即下载 253.4M / 12-08
立即下载 253M / 12-08
立即下载 120.3M / 02-04
立即下载 488.3M / 06-04
立即下载 369M / 09-22
立即下载 181.5M / 09-22
立即下载 201.2M / 09-05
立即下载 248.9M / 12-08
立即下载 248.9M / 12-08
立即下载 100.6M / 03-06
立即下载 148.9M / 03-06
立即下载 1.12G / 07-06
立即下载 杀戮尖塔2迪迦奥特曼modPC电脑版(奥特曼杀戮尖塔MOD)
1.4M / 03-17
立即下载 97.4M / 01-15
立即下载 1.76G / 09-22
立即下载 1.92G / 04-17
立即下载 201.5M / 04-13
立即下载 7.31G / 07-01
立即下载 94.3M / 07-06
立即下载 2.48G / 07-06
立即下载 7.63G / 07-06
立即下载 1M / 07-06
立即下载 1.40G / 12-19
立即下载 72M / 07-06
立即下载 548.7M / 07-06
立即下载 1.00G / 07-06
立即下载 9.13G / 07-06
立即下载 126.2M / 07-06
立即下载 72M / 07-06
立即下载 105.1M / 07-06
立即下载 132M / 07-06
立即下载 132M / 07-06
立即下载