
外墙清洗合同属于清洁服务的合同,外墙清洗的合同一般是酒店和高空比较多见,也存在一定的危险性。所以提前签订好合同,商定好合同明细也是保障了双方的权利和义务。有外墙清洗这方面合同需求的可以看看本篇。
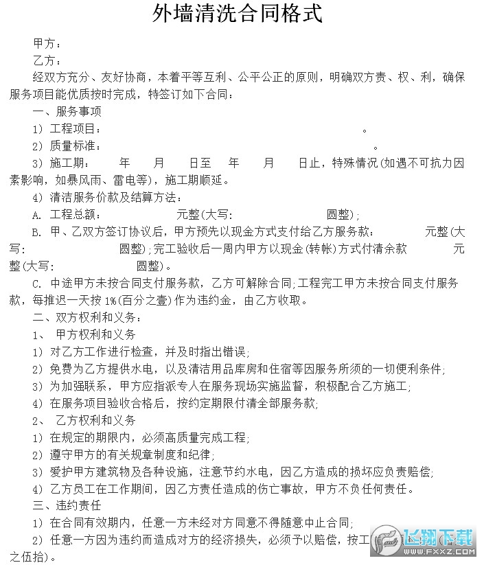
甲方:
乙方:
经双方充分、友好协商,本着平等互利、公平公正的原则,明确双方责、权、利,确保服务项目能优质按时完成,特签订如下合同:
一、服务事项
1) 工程项目: 。
2) 质量标准: 。
3) 施工期: 年 月 日至 年 月 日止,特殊情况(如遇不可抗力因素影响,如暴风雨、雷电等),施工期顺延。
4) 清洁服务价款及结算方法:
A. 工程总额: 元整(大写: 圆整);
B. 甲、乙双方签订协议后,甲方预先以现金方式支付给乙方服务款: 元整(大写: 圆整);完工验收后一周内甲方以现金(转帐)方式付清余款 元整(大写: 圆整)。
C. 中途甲方未按合同支付服务款,乙方可解除合同;工程完工甲方未按合同支付服务款,每推迟一天按1%(百分之壹)作为违约金,由乙方收取。
二、双方权利和义务:
1、 甲方权利和义务
1) 对乙方工作进行检查,并及时指出错误;
2) 免费为乙方提供水电,以及清洁用品库房和住宿等因服务所须的一切便利条件;
3) 为加强联系,甲方应指派专人在服务现场实施监督,积极配合乙方施工;
4) 在服务项目验收合格后,按约定期限付清全部服务款;
2、 乙方权利和义务
1) 在规定的期限内,必须高质量完成工程;
2) 遵守甲方的有关规章制度和纪律;
3) 爱护甲方建筑物及各种设施,注意节约水电,因乙方造成的损坏应负责赔偿;
4) 乙方员工在工作期间,因乙方责任造成的伤亡事故,甲方不负任何责任。
三、违约责任
1) 在合同有效期内,任意一方未经对方同意不得随意中止合同;
2) 任意一方因为违约而造成对方的经济损失,必须予以赔偿,按工程总额的50%(百分之伍拾)。
四、 本合同一式肆份,甲乙双方各执俩份,均具法律效力,本合同自签订之日起即生效。未尽事宜由甲乙双方友好协商解决。
甲方: 乙方:
甲方法人(印签): 乙方法人(印签):
甲方(合同章): 乙方(合同章):
甲方电话及地址: 乙方电话及地址:
日期: 年 月 日 日期: 年 月 日
高空作业安全条例
1. 下吊时检查每吊所处位置的门窗是否关好,避免水冲入室内;
2. 吊时检查每吊所处位置下方,如有花草树木,应用雨布遮盖好;
3. 在清洗过程中应派专人进行看护,避免清洗过程中掉下物件砸伤 行人、砸坏车辆;
甲方验收合格签字: 日期: 年 月 日
店铺门面转让合同doc文档
租赁合同 / 11KB
下载
1
公路工程施工监理合同书doc文档
工程合同 / 3KB
下载
2
购销合同模板doc文档
经济金融合同 / 27KB
下载
3
企业公司仓储保管合同书范本Word模板doc文档
劳动劳务合同 / 7KB
下载
4
土地租赁合同范本Word模板doc文档
租赁合同 / 7KB
下载
5
建筑门窗经销商通用建材购销合同Word模板doc文档
经济金融合同 / 8KB
下载
6
门窗承包合同协议书doc文档
房屋买卖装修合同 / 13KB
下载
7
正规劳动合同模板doc文档
劳动劳务合同 / 22KB
下载
8
房屋拆迁协议书范本
房屋买卖装修合同 / 12KB
下载
9
商品房认购协议书doc文档
房屋买卖装修合同 / 10KB
下载
10
140.5M / 09-05
立即下载
76.4M / 03-25
立即下载
55M / 06-05
立即下载
88.7M / 04-13
立即下载
900.9M / 03-02
立即下载
96.2M / 07-06
立即下载
311.2M / 07-06
立即下载
335M / 07-06
立即下载
200M / 07-06
立即下载
413.8M / 07-06
立即下载
480.3M / 01-03
立即下载
768.9M / 08-19
立即下载
165.4M / 09-05
立即下载
131.8M / 04-13
立即下载
195.6M / 03-03
立即下载
45.6M / 09-08
立即下载
665.2M / 07-06
立即下载
2.84G / 07-06
立即下载
93M / 07-06
立即下载
338.3M / 07-06
立即下载
1G / 02-09
立即下载 312M / 07-30
立即下载 1.38G / 07-26
立即下载 109.8M / 06-03
立即下载 142M / 01-08
立即下载 1.2M / 11-23
立即下载 548.8M / 04-13
立即下载 1.6M / 04-13
立即下载 1.48G / 03-18
立即下载 646.6M / 03-03
立即下载 659M / 03-24
立即下载 1.93G / 03-18
立即下载 1.4M / 03-17
立即下载 403.8M / 02-10
立即下载 110.5M / 09-05
立即下载 33.4M / 09-05
立即下载 60M / 04-29
立即下载 254M / 04-25
立即下载 253.4M / 12-08
立即下载 253M / 12-08
立即下载 120.3M / 02-04
立即下载 488.3M / 06-04
立即下载 369M / 09-22
立即下载 181.5M / 09-22
立即下载 201.2M / 09-05
立即下载 248.9M / 12-08
立即下载 248.9M / 12-08
立即下载 100.6M / 03-06
立即下载 148.9M / 03-06
立即下载 1.12G / 07-06
立即下载 杀戮尖塔2迪迦奥特曼modPC电脑版(奥特曼杀戮尖塔MOD)
1.4M / 03-17
立即下载 97.4M / 01-15
立即下载 1.76G / 09-22
立即下载 1.92G / 04-17
立即下载 201.5M / 04-13
立即下载 7.31G / 07-01
立即下载 94.3M / 07-06
立即下载 2.48G / 07-06
立即下载 7.63G / 07-06
立即下载 1M / 07-06
立即下载 1.40G / 12-19
立即下载 72M / 07-06
立即下载 548.7M / 07-06
立即下载 1.00G / 07-06
立即下载 9.13G / 07-06
立即下载 126.2M / 07-06
立即下载 72M / 07-06
立即下载 105.1M / 07-06
立即下载 132M / 07-06
立即下载 132M / 07-06
立即下载