
随着现在医学技术的不断进步医疗事故越来越少,难免会遇到,毕竟谁也不想看到这样的情况,但如果出现医疗事故了如何进行赔偿呢?今天给大家带来医疗事故赔偿协议书范本doc文档供大家下载!
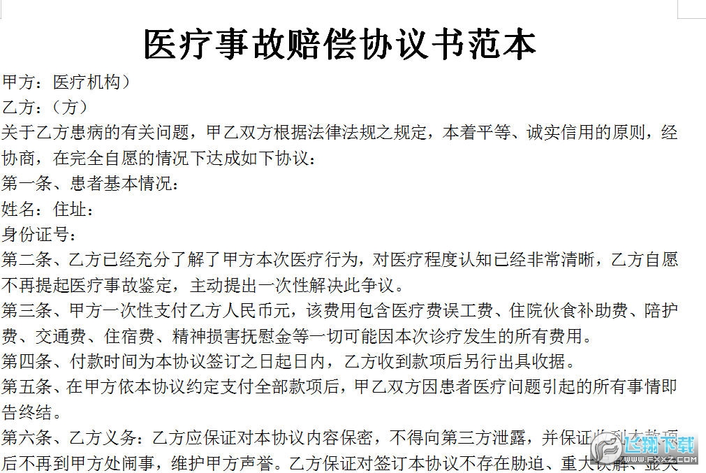
甲方:医疗机构)
乙方:(方)
关于乙方患病的有关问题,甲乙双方根据法律法规之规定,本着平等、诚实信用的原则,经协商,在完全自愿的情况下达成如下协议:
第一条、患者基本情况:
姓名:住址:
身份证号:
第二条、乙方已经充分了解了甲方本次医疗行为,对医疗程度认知已经非常清晰,乙方自愿不再提起医疗事故鉴定,主动提出一次性解决此争议。
第三条、甲方一次性支付乙方人民币元,该费用包含医疗费误工费、住院伙食补助费、陪护费、交通费、住宿费、精神损害抚慰金等一切可能因本次诊疗发生的所有费用。
第四条、付款时间为本协议签订之日起日内,乙方收到款项后另行出具收据。
第五条、在甲方依本协议约定支付全部款项后,甲乙双方因患者医疗问题引起的所有事情即告终结。
第六条、乙方义务:乙方应保证对本协议内容保密,不得向第三方泄露,并保证收到本款项后不再到甲方处闹事,维护甲方声誉。乙方保证对签订本协议不存在胁迫、重大误解、显失公平等情况。
第七条、违约责任:如乙方违反本协议约定,将协议内容泄露给第三方或者再次向甲方闹事或另行提出赔偿请求的,视为违约,乙方应双倍返还甲方所支付的款项,并赔偿甲方因之造成的一切损失,包括因之所发生的名誉损失、诉讼费用追偿损失、律师费用损失等。
第八条、上述协议经双方签字或盖章后生效。
甲方:乙方:
日期:日期:
店铺门面转让合同doc文档
租赁合同 / 11KB
下载
1
公路工程施工监理合同书doc文档
工程合同 / 3KB
下载
2
购销合同模板doc文档
经济金融合同 / 27KB
下载
3
企业公司仓储保管合同书范本Word模板doc文档
劳动劳务合同 / 7KB
下载
4
土地租赁合同范本Word模板doc文档
租赁合同 / 7KB
下载
5
建筑门窗经销商通用建材购销合同Word模板doc文档
经济金融合同 / 8KB
下载
6
门窗承包合同协议书doc文档
房屋买卖装修合同 / 13KB
下载
7
正规劳动合同模板doc文档
劳动劳务合同 / 22KB
下载
8
房屋拆迁协议书范本
房屋买卖装修合同 / 12KB
下载
9
商品房认购协议书doc文档
房屋买卖装修合同 / 10KB
下载
10
140.5M / 09-05
立即下载
76.4M / 03-25
立即下载
55M / 06-05
立即下载
88.7M / 04-13
立即下载
900.9M / 03-02
立即下载
96.2M / 07-06
立即下载
311.2M / 07-06
立即下载
335M / 07-06
立即下载
200M / 07-06
立即下载
413.8M / 07-06
立即下载
480.3M / 01-03
立即下载
768.9M / 08-19
立即下载
165.4M / 09-05
立即下载
131.8M / 04-13
立即下载
195.6M / 03-03
立即下载
45.6M / 09-08
立即下载
665.2M / 07-06
立即下载
2.84G / 07-06
立即下载
93M / 07-06
立即下载
338.3M / 07-06
立即下载
1G / 02-09
立即下载 312M / 07-30
立即下载 1.38G / 07-26
立即下载 109.8M / 06-03
立即下载 142M / 01-08
立即下载 1.2M / 11-23
立即下载 548.8M / 04-13
立即下载 1.6M / 04-13
立即下载 1.48G / 03-18
立即下载 646.6M / 03-03
立即下载 659M / 03-24
立即下载 1.93G / 03-18
立即下载 1.4M / 03-17
立即下载 403.8M / 02-10
立即下载 110.5M / 09-05
立即下载 33.4M / 09-05
立即下载 60M / 04-29
立即下载 254M / 04-25
立即下载 253.4M / 12-08
立即下载 253M / 12-08
立即下载 120.3M / 02-04
立即下载 488.3M / 06-04
立即下载 369M / 09-22
立即下载 181.5M / 09-22
立即下载 201.2M / 09-05
立即下载 248.9M / 12-08
立即下载 248.9M / 12-08
立即下载 100.6M / 03-06
立即下载 148.9M / 03-06
立即下载 1.12G / 07-06
立即下载 杀戮尖塔2迪迦奥特曼modPC电脑版(奥特曼杀戮尖塔MOD)
1.4M / 03-17
立即下载 97.4M / 01-15
立即下载 1.76G / 09-22
立即下载 1.92G / 04-17
立即下载 201.5M / 04-13
立即下载 7.31G / 07-01
立即下载 94.3M / 07-06
立即下载 2.48G / 07-06
立即下载 7.63G / 07-06
立即下载 1M / 07-06
立即下载 1.40G / 12-19
立即下载 72M / 07-06
立即下载 548.7M / 07-06
立即下载 1.00G / 07-06
立即下载 9.13G / 07-06
立即下载 126.2M / 07-06
立即下载 72M / 07-06
立即下载 105.1M / 07-06
立即下载 132M / 07-06
立即下载 132M / 07-06
立即下载