
承诺协议书范本是指甲乙双方本着互利互惠的合作原则,共同为乙方解决实际问题着想,履行好各自的承诺,落实双赢的目的,特签订承诺协议书,有需要的快来下载吧!
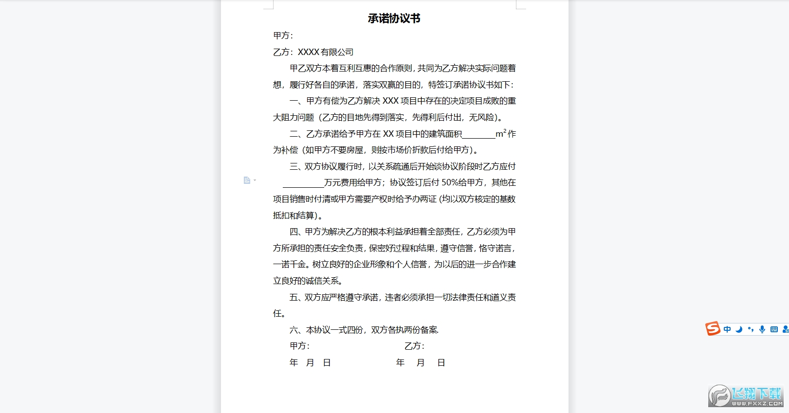
甲乙双方本着互利互惠的合作原则,共同为乙方解决实际问题着想,履行好各自的承诺,落实双赢的目的,特签订承诺协议书如下:
一、甲方有偿为乙方解决XXX项目中存在的决定项目成败的重大阻力问题(乙方的目地先得到落实,先得利后付出,无风险)。
二、乙方承诺给予甲方在XX项目中的建筑面积 m2作为补偿(如甲方不要房屋,则按市场价折款后付给甲方)。
三、双方协议履行时,以关系疏通后开始谈协议阶段时乙方应付11 万元费用给甲方;协议签订后付50%给甲方,其他在项目销售时付清或甲方需要产权时给予办两证(均以双方核定的基数抵扣和结算)。
四、甲方为解决乙方的根本利益承担着全部责任,乙方必须为甲方所承担的责任安全负责,保密好过程和结果,遵守信誉,恪守诺言,一诺千金。树立良好的企业形象和个人信誉,为以后的进一步合作建立良好的诚信关系。
五、双方应严格遵守承诺,违者必须承担一切法律责任和道义责任。
六、本协议一式四份,双方各执两份备案.
店铺门面转让合同doc文档
租赁合同 / 11KB
下载
1
公路工程施工监理合同书doc文档
工程合同 / 3KB
下载
2
购销合同模板doc文档
经济金融合同 / 27KB
下载
3
企业公司仓储保管合同书范本Word模板doc文档
劳动劳务合同 / 7KB
下载
4
土地租赁合同范本Word模板doc文档
租赁合同 / 7KB
下载
5
建筑门窗经销商通用建材购销合同Word模板doc文档
经济金融合同 / 8KB
下载
6
门窗承包合同协议书doc文档
房屋买卖装修合同 / 13KB
下载
7
正规劳动合同模板doc文档
劳动劳务合同 / 22KB
下载
8
房屋拆迁协议书范本
房屋买卖装修合同 / 12KB
下载
9
商品房认购协议书doc文档
房屋买卖装修合同 / 10KB
下载
10
140.5M / 09-05
立即下载
76.4M / 03-25
立即下载
55M / 06-05
立即下载
237.9M / 04-13
立即下载
900.9M / 03-02
立即下载
96.2M / 07-06
立即下载
311.2M / 07-06
立即下载
335M / 07-06
立即下载
200M / 07-06
立即下载
413.8M / 07-06
立即下载
768.9M / 08-19
立即下载
484.7M / 09-27
立即下载
165.4M / 09-05
立即下载
131.8M / 04-13
立即下载
195.6M / 03-03
立即下载
45.6M / 09-08
立即下载
665.2M / 07-06
立即下载
2.84G / 07-06
立即下载
93M / 07-06
立即下载
338.3M / 07-06
立即下载
955.6M / 11-14
立即下载 312M / 07-30
立即下载 1.38G / 07-26
立即下载 109.8M / 06-03
立即下载 142M / 01-08
立即下载 1.2M / 11-23
立即下载 548.8M / 04-13
立即下载 1.6M / 04-13
立即下载 1.48G / 03-18
立即下载 646.6M / 03-03
立即下载 393.8M / 10-28
立即下载 110.5M / 09-05
立即下载 33.4M / 09-05
立即下载 60M / 04-29
立即下载 254M / 04-25
立即下载 659M / 04-23
立即下载 1M / 12-26
立即下载 253.4M / 12-08
立即下载 253M / 12-08
立即下载 1.19G / 11-16
立即下载 117.3M / 11-14
立即下载 488.3M / 06-04
立即下载 369M / 09-22
立即下载 181.5M / 09-22
立即下载 201.2M / 09-05
立即下载 248.9M / 12-08
立即下载 248.9M / 12-08
立即下载 100.6M / 03-06
立即下载 148.9M / 03-06
立即下载 1.12G / 07-06
立即下载 126.7M / 02-04
立即下载 1.76G / 09-22
立即下载 1.92G / 04-17
立即下载 201.5M / 04-13
立即下载 7.31G / 07-01
立即下载 94.3M / 07-06
立即下载 2.48G / 07-06
立即下载 7.63G / 07-06
立即下载 1M / 07-06
立即下载 778.1M / 07-06
立即下载 1.40G / 11-10
立即下载 72M / 07-06
立即下载 548.7M / 07-06
立即下载 1.00G / 07-06
立即下载 9.13G / 07-06
立即下载 126.2M / 07-06
立即下载 72M / 07-06
立即下载 105.1M / 07-06
立即下载 132M / 07-06
立即下载 132M / 07-06
立即下载